MCPA1 MC előerősítő

2016-01-31-én felújítva

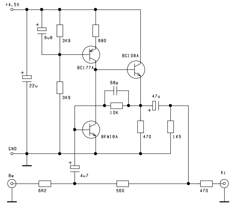
Egy kedves olvasóm hívta fel a figyelmemet, hogy a panel terveben van egy hiba. Lehet, hogy valahol megvannak az eredeti rajzaim, lehet hogy nem, és az is meglehet, hogy akortájt még nem is géppel terveztem a panelt. Szóval most leültem a fenekemre, újra rajzoltam az áramkört, a panelt, kijavítottam a hibát és remélem, hogy nem terveztem bele újabbat :). Amire kényes a kapcsolás, hogy a közepén lévő tranyó az BFW16A legyen, nem tudom mivel lehet helyettesíteni, nekem csak ez a típus vált be. A másik két tranyóval szabadabb a helyzet, lehetőleg kis erősítésűek és kis zajúak legyenek. A 6,2R ellenállás értéke nagyjából egyezzen meg a fej impedanciájával. A 6,2R és a 560R ellenállások határozzák meg az erősítést és a zajt, ha lehet válasszunk pontosabb/jobb darabokat ide. A kondikkal kapcsolatban nem kell okvetlen ennyiféle a kapcsolásba, a 22uF és a 6,8uF helyett is használhatunk 47uF-t. A tantál kondikkal kapcsolatban is változott a véleményem, úgy gondolom jobban fog szólni, ha LowESR kondikat használunk helyettük.

Az felújított/javított panelterv

Megtaláltam az egykor szebb napokat élt modulokat. És még van arcom a feleségemet macerálni, hogy gyűjtöget és nem szórja ki a lomot a lakásból :(. Alább olvasható a korábbi fejtegetésem, és a lap aljántalálható a letöltő link.

Történet:
Ezt az MC előerősítőt még 1990 előtt készítettem, és azóta is ezzel használom az Ortophon MC10-es hangszedőmet, ami egy NAD 5120-as (Rút Kiskacsa) lemezjátszóba van beépítve. Azért építettem előerősítőt mert illesztő trafóra nem volt pénzem. T5 és T20 trafókkal hasonlítottuk össze annak idején. A T5-nél feltétlenül jobb volt, a T20 nagyon máshogy szólt, nem tudtuk, hogy melyik hangja volt a valósághűbb. Feladat: Az MC előerősítővel szemben támasztott követelmény, hogy igen kis ( néhány uV) jelet kell erősíteni, kis bemenő ellenállás mellett, lehetőleg torzítás és zajmentesen. Ne szedjen össze rádió frekis zavarokat, vagyis ne szóljon rajta a rádió. Elektronikában az illesztés feltétele, hogy a generátor belső ellenállása egyezzen meg a terhelő ellenállással, vagyis az erősítő bemeneti ellenállása a pick-up ellenállásával. Ez néhány ohm-tól 10-20 ohm-ig terjedhet. Több kapcsolást is megépítettem. Ezek jellemzően 1000 uF nagyságú elkóval kezdődtek, és 10-20 ohm-os ellenállással lezárt bemenetű erősítők voltak. A kisérleteim során bebizonyosodott, hogy ezek a kondik egyszerűen tönkre teszik a jelet, a föld felé menő ellenállás pedig nagy zaj forrás.

Leirás:
Olyan kapcsolást terveztem, amelynek a kis bemeneti ellenállását a visszacsatolás segítségével értem el, és így kis értékű tantál elkókat használhattam. Ezekben nincsenek feltekercselt elektródák ( ha igaz amit annak idején tanultunk), és eleve jobb minőségűek. Az erősítő működése nem túl bonyolult. Az erősítést a T2 tranzisztor végzi. Hogy elegendően nagy legyen az erősítés, a T2 munkaellenállása a T1-ből felépített áramgenerátor. A T3 a kimeneti impedancia illesztés végzi. C3 utólag lett beépítve a nagyfrekis gerjedés megszüntetése miatt. R1-nek meg kellene egyezni a pick-up belső ellenállásával ( MC10-nél 7 ohm-ra emlékszem). Ezt változtatva a hangkép erősen változik, mélyűl illetve magasodik, akár mint egy hangszin szabályzónál. Igy R2-vel lehet az erősítést beállítani, a megadott értékek mellet majdnem 40 dB. R9-nek meglepő módon az a szerepe, hogy a nagyfrekis ( rádió) zavaró jel a kimenet felől ne juthason be az erősítőbe. Az erősítő T2 tipusára kényes. Azt olvastam róla, hogy kis dinamikus bázis-emitter ellenállású RF tranzisztor. Ezzel nem vagyok teljesen tisztában hogy mit jelent, egy másik kapcsolás alapján kezdtem el használni. Más kapcsolásokban egyébként párhuzamosan kapcsolt tranzisztorokkal, vagy nagyáramú BD tranzisztorral lehet találkozni. BD-vel próbálkoztam, a magas hangokat erősen vágta, gondolom a nagy bázis kapacitás miatt. T1 és T3 lehetőleg A, legfeljebb B típusú, kis bétájú legyen, mert a nagy béta gerjedést okoz.

Tippek:
Az erősítő 4.5 V-os lapos elemről jár. Egy elem eltart fél évig, egy évig. A jobb és a bal oldali erősítő teljesen külön modulként lett megépítve, külön elemről is jár. Ilyen esetekben nem szeretem a kompromisszumot. Igaz hogy az elem drága, de a két oldal egymásra hatása, különböző zavarjelek összeszedése, a brumm így rögtön minimalizálható. Én külön-külön árnyékoló dobozt is tettem rájuk, de azt hiszem ez nem szükségszerű, csak kicsit maximalista voltam. ( Ha valaki nem profi, akkor nagyobb konzervdobozokból lehet jól forrasztható vas lemezt nyerni.) A lemezjátszóhoz vezető kábelt célszerű minnél rövidebre venni, de a korrektorig tovább menő kábelt is. A boldogult, de emlékeimben és a könyvespolcomon máig is élő HIFI Magazin hasábjain is megjelent "légkábeles" megoldást túlzásnak tartom, de az árnyékolt kábelek kapacitása 100 pF/m körüli, ami nem tesz jót a hangképnek. Igaz a hagyományos dinamikus hangszedőknél volt ez jobban érezhető ( nagyobb belső ellenállás).

Itt a vége, fuss el véle, legytek az én vendégeim, innen letölthetitek a programokat, miegymást összecsomagolva.