VF2 audiofil végfok

2007-11-08-án felújítva

 

A VF1 után közel egy évig volt nyugtom, mire újból körvonalazódni kezdett bennem egy módosított kapcsolás a VF2. De, hogy is kezdődött nálam ez az erősítő építési mánia? Szakközép iskolás koromban egy Unitra szallagos magnót nyúztam, a haveroknak meg mindenféle csodája volt. Építettünk tananyagként is egy négy tranzisztoros végfokot (AD161/162). Aztán összehoztam egy Quad405-öt (2N3055-ös verzió). Talán más nem megy bele minden zsákutcába, de nekem mindenféle hibába bele kell fussak. Egyszóval sokat tanultam ennek alapján, és nagyon sokáig ezt a végfokot hallgattam. Aztán az ezred forduló táján, vagy még előtte bekattant, hogy kellene egy FET-es végfokot csinálni. Keresgéltem mindenféle kapcsolásokat, csináltam sok rajzot. Megnéztem sok alkatrész adatlapját, és szétnéztem alkatrész boltokban mit lehet beszerezni. Az ajánlot FET-ek, főleg ha állítólag párba voltak válogatva, aranyárban voltak. Közben arra jöttem rá, hogy a számtalan kapcsolás, valójában 2-3 sémára épül. Van aki nem szereti a műveleti erősítőket, van aki a szimmetrikus kivitelre esküszik, van aki a negatív visszcsatolás nélküli kapcsolásokat preferálja (meg kell jegyeznem, hogy ilyen valójában nincs, csak az illetőnek hiányoznak az alapismeretei, az aktív elemek nagy gyártási szórása és a melegédés hatására történő elmászása miatt ilyet nem is lehet csinálni). Én megpróbáltam abból kiindulni, hogy egy jó hangú erősítőnek nem kell több százezer forintosnak lennie. Én megbíztam a műveleti erősítőkben, és úgy gondoltam, azokból sem csak a több ezer forintos típusok használhatók. Bíztam benne, hogy sikerül egy olyan új kapcsolást kialakítanom, ami kompenzálja az olcsó alkatrészeket. Ezután pedig agyalás és kisérletek hosszú sora következett. A kísérletek során a felhasznált alkatrészek is megrostálásra kerültek, voltak amelyek kihullottak, és voltak amelyek jól beváltak. Közben a kapcsolást is sikerült úgy alakítanom, hogy beleférjen egy gyufáskatulyánál valamivel nagyobb dobozba. Amikor kialakult a VF1 kapcsolása, és megbizonyosadtam róla, hogy az jó, akkor olyan megoldást kerestem ami olcsóbb, könnyebben gyártható. Ez lett a VF2. Duplájára emelkedett a kivehető teljesítmény, szimmetrikus lett a bemenet, a VF1-nél olcsóbb, és azt hiszem szebben is szól. Ez azért is érdekes kérdés, mert már a VF1-nél is meg voltam győződve, hogy sikerült valami nagyon jót csinálnom. Amin meglepődtem, és azóta is kissé zavarba hoz, hogy sikerült egy olyan kapcsolást kialakítanom, ami hallhatóan jobban szól, de a jelenlegi elektronikai ismereteimre támaszkodva nem tudom megmagyarázni, hogy miért. Nos olyasmit lehet hallani, mintha a zene levegős lenne, engem egyfajta szférikus zengésre emlékeztet. Nem voltam biztos benne, hogy nem egyfajta torzításról, vagy gerjedésről van-e szó? De ez valójában nem minden lemez esetében hallható. Sőt ennek következtében újra átértékeltem a lemezeimet, hogy melyiken szólal meg, melyiken nem. Most is kissé bizonytalan vagyok, így kell-e szólniuk a felvételeknek? Viszont amiben biztos vagyok, hogy nekem nagyon tetszik!

Az erősítőm (ahogy az asztal sarkán sikerült megcsinálnom). Bal oldalt egy forgókapcsoló van négy állással, középen egy 2 x 10kA fémházas potméter (Lomexnél most az A jelzésű az analóg logaritmikus típus). Jobb oldalt a hálózati kapcsoló, ami egyben pirosan is világít.

Így néz ki hátulról.

Ez az erősítőm belűlről. Az a két kis fekete dobozka a végfok modulok (gyártani akartam, azért csináltam meg ennyire). A kábelezés hangszóró kábelekkel történt, nem volt szívem levágni a hosszukat, ettől kicsit gubancosnak tűnik. A helyesen kialakított földelés mellett, teljesen feltekert potméter mellet nem hallható egyetlen pisszenés sem. A trafók 2 x 24V / 100W -osak, a modulok szimmetrikus bemenetűek, de 30V-os kapcsolás szerintiek. Középen van a tápegység, ami dual mono kivitelű, és a paneljén helyett kapott egy be/kikapcsolási koppanás gátló áramkör.

Ez a VF2 eredeti kapcsolási rajza. Első ránézésre nem látszik hogy mindezt egy gyufáskatulyányi dobozba bele lehetne gyömöszölni. Pedig egyrészt sikerült, másrészt az alábbiakban majd bemutatok egy-két érdekes megoldást a kialakításban is. Figyelem! A kapcsolást mindenki szabadon megépítheti saját magának, de minden egyéb jogot fenntartok!

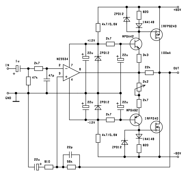
Tekintsük át, hogyan is működik? A nekem már máshol is jól bevált NE5532 (közel 20 éves, kb 100 HUF) dual műveleti erősítőt építettem be (továbbiakban ME). Az első feléből egy szimmetrikus bemeneti fokozatot alakítottam ki. A bemeneteket egyenáramúlag 2,2 uF kondik választják le (mindenhol Yaego miniatűr Low ESR eletrolit kondik kerültek felhasználásra - Lomex-nél néhány forintos darabok). Az IN+ bemenetre adott jelet követve egy fázis fordító erősítőre kerül, és 1x-es erősítéssel jelenik meg a ME kimenetén. Az IN- bemenetre adott jel 1/2 osztásra kerül, mert az ő szempontjábol a másik oldalon lévő ellenállások 2x-es erősítő kapcsolást képeznek. Mindkét oldalon találhatók 22 pF kondik (kizárolag kerámia tárcsa), amelyek a bemenetre juto RF jelet vannak hivatva szűrni. Ha megfigyeljük, az IN+ ágat, a ME 2-es lába virtuális földpont, vagyis a bemeneti ellenállást a 22 kOhm-os ellenállás képezi. A IN- ágban található két 22 kOhm-os ellenállás sorban , ezért szükség volt még egy párhuzamos 47 kOhm ellenállásra, hogy itt is kb. 22 kOhm körül legyen a bemeneti ellenállás. A fokozat szimmetriájának biztositása érdekében minnél pontosabb 22 kOhm-os ellenállásokra van szükségünk, nem baj ha nem pontosan 22 kOhm-osak (a kimenetek nem nagyon kényesek, hogy mekkora bemeneti ellenállással terheljük őket), de válasszunk 0,1%-os ellenállásokat, az a lényeg, hogy a négy ellenállás egyforma értékű legyen. Ha nem szimmetrikus jelet vezetünk a bemenetekre, csak az egyiket használjuk, a másikat kössük földre. A bemenetek látszólag fel vannak cserélve, de ez azért van, mert a követő fokozat fázist fordít. A müveleti erősítők +/-12 V-os tápfeszültségét Zener diódás feszültségosztóval állítjuk elő, és 22 uF-os kondenzátorral buffereljük, kb.10mA-re van méretezve a táp. A következő két tranzisztorból álló fokozat elég érdekes. Ez szimmetrikus földelt bázisú kapcsolásban üzemelő tranzisztoros fokozat, de másrészt szinteltolást is végeznek. Itt kell megjegyeznem, hogy ilyen kapcsolással nem találkoztam a szakirodalomban, tekintsük úgy, hogy én találtam ki (ez sajnos megdőlt, egy kedves olvasóm felhívta rá a figyelmememet, hogy már találkozott hasonló kapcsolással, pedig olyan jó érzés volt azt hinni, valamit én találtam ki:( ). A tranzisztorok bázisának táplálásához a 12V-ot még egyszer meg van szűrve. A tranzisztorokon keresztül kb. 4 mA körüli áram folyik, amit a trimmerrel lehet állítani. A 820 Ohm ellenálláson, és a 1N4148 diódákon keresztülfolyva ez az áram 4 V körüli feszültséget ejt, ami a FET-ek nyitófeszültsége. A 820 Ohm-os ellenállásal sorbakapcsolt diódáknak az az értelmük, hogy kompenzálják a FET-ek hőmérséklet függését. A hőmérésklet emelkedésével a FET darain-source ellenállása nő, de a gate feszültsége csökken, ezt kompenzálja a dióda csökkenő nyitófeszültsége. Nem teljesen tökéletes megoldás, de a kívánt határok között kielégítő (70-80 fok C-ig, kb. 30-40%-kal növekszik a nyugalmi áram). A FET-ek gate-je maximum 20 V feszülséget képes átütés nélkül elviselni, ezért biztonság kedvéért 12V-os Zéner diódákkal megfogtam ezeket. A trimmer úgy kell állítanunk, hogy a FET-ek kinyissanak, és 80-100 mA áram follyon rajtuk keresztül. Az áramkört asszimetrikusan állítjuk, de ne feledkezzünk meg arról, hogy a ME automatikusan úgy korrigál, hogy a kimenetet 0-ra húzza. Egyenfeszültségű szempontból a műveleti erősítő kimenete egy virtuális 0 pontot hoz létre a két tranzisztor emittere között, nyilván a tranzisztorok, és a FET-ek paramétereinek különbsége szerint korrigálva. A visszacsatoló ágban azért van a soros 22 uF-os kondenzátor, hogy a kimenet egyenfeszültségű hibája osztás nélkül viszzajusson a műveletei erősítő bementére. A ME és a kimenet közé a 8, 2 kOhm-os terhelő ellenállás került, ami a gerjedékenységet csökkenti. Az erősítés mértékét az 1 kOhm / 39 kOhm ellenállásokból létrehozott feszültségosztó határozza meg, a 22 pF kondenzátor (kerámia tárcsa) a gerjedést akadályozza meg. Nézzük meg ennek a fokozatnak a működését! Az első ME-ből kapjuk a vezérlő jelet, aminek megfelelő feszültség megjelenik a második ME kimenetén. Vagyis az egyenáramúlag beállt 0-a elmozdul, aminek eredményeképpen az egyik oldal tranzisztorának az emitter ellenállásán csökken a feszültség és kisebb áram fog folyni, a másik oldalon meg nagyobb. Nyilván ennek megfelelően változnak a FET-ek gate ellenálásán átfolyó áramok is, és ennek következtében változik a gate-ek feszültsége. Az egyik FET lezár, a másik jobban kinyit. A kapcsolásban nincs rövidzár védelem. Ez egyrészt előnsös mert nem zavarhat be, másrészt ha rövidre zárjuk a kimenetet, az nyilván költséges lesz:). Élesztéshez célszerű labortápot használni 0,5-1A áramkorláttal. Ennek hiányában a tápfeszekbe köthetünk 22-47 Ohm-os nagyteljesítményű ellenállást ( >20W). Az egyik ágba tegyünk áramerősség mérőt. Terhelést ne tegyünk a kapcsolásra. Ne feledjük el a föld pontot, továbbá a bemeneteket leföldelni. Élesztéshez is a FET-eket hűtő felületre kell szerelni. A trimmert állítsuk a legnagyobb ellenállású állapotába. Bekapcsolást követően akimenetnek 0V-nak kell lennie. Próbáljuk meg addig szabályozni a trimmert, amíg az árammérő 80-100 mA-t nem mutat. Vegyük ki az ellenállásokat, ellenőrizzük az áramot, majd a műszert kivéve, ha van oszcilloszkópunk megnézhetjük hogy gerjedés mentes-e az áramkörünk. Ezt követően ha labortápot használunk tegyünk a tápfeszekre legalább 1000uF-os elkókat, és generátorról adjunk jelet a bemenetére. Oszcilloszkópon ellenőrizzük 20 Hz-20 kHz tartományban, hogy a kimeneti jel torzitás mentes és szimmetrikus. Nagyobb frekin (>70-80 kHz) megnő a kapcsolás által felvett áram, erősebben melegszik, úgy emlékszem nem megy át a THX minősítésen (>100 kHz teljesítmény sávszéleség), de attól még gyönyörűen muzsikál. Ha szimmetrikusan nem megy ki táptól-tápig, valami nem jó, általában valamelyik FET, vagy tranyó a hiba oka. Terhelést kapcsolva a kimenetre, a hiba egyértelműbben látszik. Terheléses vizsgálatnál figyeljünk oda, hogy elég nagy legyen a tápáram, és elegendően nagy teljesítményű legyen a műterhelés!.

A teljesítmény FET-ekre hűtőzászlójára rá kell ragasztani a hőfok figyelő diódát (mondjuk Araldyte rapid):

Ha már így alakult, elfér ide még a 820 Ohm is:

A FET-ekre ragasztott dióda miatt csavarozni már nehézkes lett volna őket, ezért egy kis leszorító lemezt csináltam NYÁK-ból. Továbbá a panel a lemez két füléhez lesz forrasztva. Részben a dobozt is ez a lemez tartja. A végfok moduloknál a Quad405 óta gyakran alkalmazzák, hogy egy aluminium L szelvényre szerelik a panelt és a teljesítmény alkatrészeket, és ezt csavarozzak a tényleges hűtőbordához. Ez a megoldás annyival jobb, hogy ott a 3-5 mm vastag alu lemezből hajlított anyag hosszában kell a hőnek terjedni, míg itt csak a két lap között. Így nyilván nagyobb felület, kisebb út áll a hő terjedés ellenébe.

A felforrasztott vezérlő panel:

A kivezetés szinte közvetlenül a FET-ek lábára kerültek, a nagy áramok nem a vékony NYÁK csíkokon folynak:

Így néz ki a kész VF2 modul:

Készítettem egy könnyen utánépíthető, otthoni változatot. Elhagytam az elejéről a szimmetrikus bemenetet, kicsit nagyobb mint az eredeti, (ez 38,1x43, 2 mm :-), talán kényelmesebben is szerelhető.

Kezdetben csak a 30V-os változat volt, mivel otthon a szobában bőven elég szerintem. De nem nagyon hiszi el senki, szóval készült egy 40V-os változat, sőt egyik kedves levelezőm nyomán csináltam egy 60V-os rajzot is. A kimenő teljesítmény Sipos Gyula - Hi-Fi erősítők építése címü könyvének képlete alapján számolható: Pki = ( Upp x Upp ) / ( 8 x Rt ). Upp a csúcstól csúcsig mért kimenő feszültség. Ha valakinek még frissebb a matematikája, levezetheti a szinuszos feszültség integrálásából és a teljesítmény valamint az Ohm törvényből. többszőr felmerült a végfok hatásfokának kérdése. Ez igazából B osztályú végfok, aminek a linearizáló nyugalmi áramtól eltekintve 75%-os a hatásfoka. Igy néz ki a kész modul ( a két szélén van a két NYÁK derékszögben összeforrasztva):

Közvetlenül a vég FET-ek mellet kerültek elhelyezésre a kivezetések számára a beforrasztható csokik. Jól megvastagítottam a hozzájuk vezető csíkokat, de ezeket szükséges vastagon befuttatni ónnal, vagy ráforrasztani egy réz huzalt (a diódák itt még nincsenek ráragasztva).

A csokik könnyű szerelhetőséget biztosítanak, de biztosan sokan fognak úgy dönteni, hogy inkább kihagyják őket, meg az esetleges kontakt hibákat, és direktben beforasztják a panelbe a kivezetéseket. Ez a panel közvetlenűl a hűtőbordára szerelhető. A két szélen két M3-as csavarral lehet az egészet felfogatni, a csavarok tartják a panelt is. Ne felejtsünk el a FET-ek alá hővezető zsírt és szigetelő alátétet tenni! A kapcsolási rajzon a FET-ek mellett látható 1N4148 diódát, és 820 Ohm ellenállást közvetlenül a FET-ekre kell szerelni. A hozzá készített panel terv, rajz, beültetési rajz, letölthető innen PDF formátumban. Ennek előnye, hogy rögtön méretpontosan ki is nyomtatható, és PnP fólia segítségével rövid idő alatt elkészíthető a NYÁK lemez. A hátránya, hogy valószínűleg sokan nagyobb alkatrészekkel dolgoznak, azoknak saját maguknak kell egy másikat tervezniük:

Összeszedtem magam, és azok kedvéért akik nagyobb alkatrészeket használnak, csináltam egy olyan panel tervet, ahol az ellenállások 4 raszteresek, és az elkók méretét is megnöveltem. Az IC és egyéb apróságok méretét nem növeltem meg:) Kicsit nőtt apanel mérete is, így kényelmesebben lehet felcsavarozni a hűtőbordára. A rajzokon a 40V-os változat szerepel, de vegyük észre, hogy a különböző változatok csak néhány ellenállás értékében (meg a visszacsatoló tagban lévő 22/47pF-ben) térnek el egymástól.

Én ezt a változatot tudom legmelegebben ajánlani otthonra. Használhatunk hozzá 24V-os trafót, ezt egyenirányitva 32V körüli tápfeszt kapunk (kb. 65W max. kimenő teljesítmény). Tápegység méretezése és földelés kivitelezése előtt érdemes a "Renhagyó elméleti alapozás" című lapot átfutni.

Ez az eredeti kapcsolás egyszerűsített bementű változata (kb. 100W max. kimenő teljesítmény):

Eredetileg nagyobb feszültségeken is járt az eszem, ezért került be meghajtónak a két MPSA tranzisztor. Ez egy 2 x 60V tápfeszültségű, nagyobb teljesítményű változat (kb. 220W max. kimenő teljesítmény). Vigyázat, itt már életvédelmi problémákra is tekintettel kell lenni! 120V egyenfeszültség nem játék!

Látható, hogy az egyes változatok a ME tápjában lévő ellenállásban, a visszacsatolásban, és a terhelő ellenállás tagban különböznek csupán egymástól. A ME táp ellenállásokat úgy kell méretezni, hogy legfeljebb 10 mA tápáramra számítsunk. A visszcsatolást úgy kell számítanunk, hogy kb. 1V bemeneti csúcsfeszültség (0dB - 775 mV eff), közel tápfeszültségig vezérelje ki a kimenetet. A terhelő ellenállás csúcsban kb. 3 mA terhelő áramot biztosítson.

Az eredeti kapcsolás bemenetén szimmetrikus bemeneti fokozat található, mert professzionális technikában szokásos szimmetrikus vezérlő jelet használni. Másrészt ennek segítségével könnyen hídba tudunk kötni két végfok modult. Ilyenkor a kimeneti teljesítmény megnégyszereződik. Ügyeljünk arra, hogy elegendően nagy áramunk, és megfelelően nagy hűtőfelületünk legyen, továbbá a FET-ek is elbírják a nagyobb igénybevételt.

Jó bütykölést!