Megépítve - Simó Levente

2016-05-28

 

Tisztelt Király Tibor!

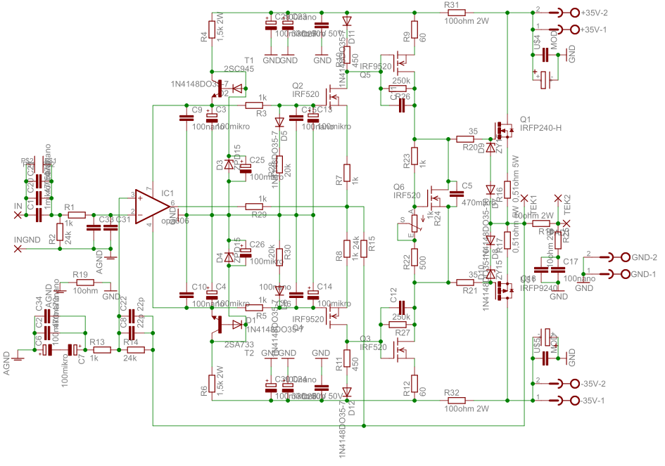
Megépítettem az ön által tervezett VF1 erősítő módosított változatát, melyet átterveztem és a tranzisztorok helyett Mosfeteket használtam. Sok próbapanel megépítése és tesztelése után megszületett a VF1 teljes Mosfetes változata LME49710-es műveleti erősítővel, teljes hővédelemmel ellátva minden Mosfetre. A hangja valami elképesztően jó, nem tudom mihez hasonlítani. Annyira megtetszett az erősítő, hogy építettem belőle egy 6 x 50 Wattos autóerősítőt. Íme néhány fotó a kész erősítőről.

Üdvözlettel: Simó Levente
levirx8@gmail.com

Levente nagyon szép, profi munkát végzett. Az kapcsolást nem csak teljesen MOSFET-esre tervezte át, hanem egy kapcsoló üzemű táppal tette gépkocsiban használhatóvá. Örülök, hogy nem sikerült lebeszélnem a VF1 topológiájáról. Megírtam Neki, hogy igazán kedves, hogy azt írta, hogy a VF1 alapján tervezte az erősítőjét, de ha nem írja, én nem ismerek rá. Levente volt olyan kedves, hogy elküldte a teljes tervrajzot, meg a panel terveket is, de némi örlődés után mégsem tettem ide ki. Levente azt írta, hogy néhány értéket még szeretne kijavítani a rajzokon. Ha valaki szeretné megépíteni az Autóerősítőjét, szívesen segít neki, sőt, előtte mindenképpen keresse meg e-mail-ben pontosítás végett.




Így néz ki Levente Autóerősítőjének egy csatornája.